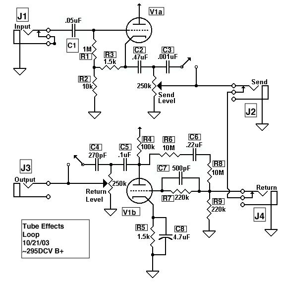
angelodp wrote:There are two ( maybe more ) schematics that i have one shows the
1.5k 4.7uF pair the other shows 1.3k 47uF
I sure would like to know which one is the correct way to go. Look at the schematic above is it a typo??
This is what I can tell you, based on many pictures of different Dumbleators. :
1. All seem to have 47uF at the cathode, I believe the 4.7uF shown on some schematics is in errror.
2. Most have 1.5K//47uF on the recovery stage. Also, these units have 1.5K and 10K at the "tail" of the cathode follower.
3. I know of one Dumbleator, courtesy of Scott L., where the cathode resistor is 1.3K instead of 1.5K. On that unit, the input resistor on the recovery stage (usually a 220K to ground) is a 250K (I think) pot, mounted on the front panel. Also on that unit, the CF tail is 1.8K, 27K. I know Scott and Gary J. like this arrangement a lot. This is definitely a one of as far as the third pot on the front panel goes. However, that
might suggest (so please, refrain from jumping all over me if you don't like what I write

) that the signal level coming out the FX unit was pretty hot. And, if it was hot coming out, it probably needed to be hot going in... and to accommodate that Dumble gave that CF more voltage headroom. Just an (un)educated guess on my part. Also, I don't understand the reasoning behind descreasing the input impedance via the pot, while at the same time increasing the gain stage by descreasing the cathode resistor from 1.5K to 1.3K. Hack job? Who knows.
4. I have it on good authority that RF's Dumbleator is as described in #2 above, and uses a choke in addition to everything else. Pictures of the unit opened, showing the choke, are floating around on the internet.
5. For what it's worth, part of the key to getting a good sound is to set the signal levels adequately at the various stages. I have never had a problem inadvertently overdriving the CF described in #2, for example, but I believe Scott and Gary have. That may have to do with how hot they run the signal coming out of the preamp... I like mine as hot as possible just before clipping the CF.
Cheers,
Gil