Making the treble control more effective?

Overdrive Special, Steel String Singer, Dumbleland, Odyssey, Winterland, etc. -
Members Only

Moderators: pompeiisneaks, Colossal

User avatar
Bob-I
Posts: 3791
Joined: Thu Feb 02, 2006 10:06 pm
Location: Hillsborough NJ

Re: Making the treble control more effective?

Post by Bob-I »

Oh I forgot, speakers.

I have several cabinets. Last night I used a thiele ported cab with an EVM12L, recently reconed but fairly well broken in. I've also used a very nice 2x12 with a WGS V30 and a Brittish lead and an open back 2x12 with a Emi Tonker and Swamp Thang, great combination.

It's not so much that it's not bright enough, it's more that the control isn't effective enough.
User avatar
Structo
Posts: 15446
Joined: Wed Oct 17, 2007 1:01 am
Location: Oregon

Re: Making the treble control more effective?

Post by Structo »

Yeah, I tried a lower slope resistor as well and didn't care for it either.

A while back it was discussed having the ability to have the bright cap on clean only, then have it switch off when you switch to OD.

I installed that option and like it a lot.

I believe it was Tony who drew this up, it works well.

I have one small problem with it that I have not been able to cure.
When the switch is in the up position, (bright on clean only) I get a tiny pop when turning OD off. Only when I turn it off, that can be with the front panel switch (D'lite) or with the footswitch.
I tried small caps, large resistors, etc. to eliminate the pop but haven't been successful.

Here is the layout for the switch.
You have to add another relay unless you have an unused half already available.
When the OD relay is turned on, it turns off the bright relay.
In other words, the bright relay is on normally closed.

The switch position is down is off, middle is global bright, up is bright on clean only.
You do not have the required permissions to view the files attached to this post.
Tom

Don't let that smoke out!
User avatar
Tonegeek
Posts: 882
Joined: Mon Nov 13, 2006 6:23 pm
Location: Winston-Salem, NC
Contact:

Re: Making the treble control more effective?

Post by Tonegeek »

Bob-I wrote:
Did you change all of these things or just the TS? I was thinking of trying this as well but I don't have a 15K pot handy, closest is 50K.
I did a full BM conversion. Not sure how it would sound if you just did the TS. The BM plates on V1 are different too (150k,120k) I used a 25k instead of 15k for the presence pot.
Bob-I wrote: Right now I have a 100K slope and 250pF treble cap. I have a 3 way switch for bright, I have 2-100pF caps, center off, down 100pF up both in parallel so 200pF, very effective. The 100K slope didn't do what I'd hoped for.
Great info, thx.
You might want to go back to the 150k slope which will attenuate the mid and bass frequencies a bit more. Try getting the amp close to the sound you want without the bright switches, then use them as a last resort. The problem with them is that every time you move the volume knob it changes the response of the bright network, so the effect comes and goes. ALso double check the values on the 500p//220k network coming off the wiper of the volume pot to the V1b grid.

Also, try some different tubes in V1. EH, RCA and older GT are pretty good there, JJ are middy. Try a Sovtek 12ax7wa (I don't care for these in my amps, but they have scooped mids and lots of highs. Fender used them in some amps)
************
Pitcher Amplification
http://pitcheramps.com
***********
User avatar
Tonegeek
Posts: 882
Joined: Mon Nov 13, 2006 6:23 pm
Location: Winston-Salem, NC
Contact:

Re: Making the treble control more effective?

Post by Tonegeek »

Bob-I wrote:Oh I forgot, speakers.

It's not so much that it's not bright enough, it's more that the control isn't effective enough.
I missed this part which the bright switch does not really address. TO make the treble pot more effective, is going to get you away from the Skyline stack. Try the .047 mid control with the 150k slope. Then you may want to start trying a different stack type, but you know that will affect your OD sound.
Structo wrote:Yeah, I tried a lower slope resistor as well and didn't care for it either.

A while back it was discussed having the ability to have the bright cap on clean only, then have it switch off when you switch to OD.
clean only.
As long as we are on the bright topic:
(only works if you have a clean master)
I saw part of this on an old ODS-101 schematic and added the panel switch. Does not require 2 relays, it uses the OD relay. This has the cap on the Clean MASTER. In OD it is out of circuit. The panel switch controls wether it is in circuit on clean mode. It will be a different sound than a cap on the volume pot. Originally this was done to keep the effect of any cap on the master from affecting the OD tone, but I imagine by exaggerating the cap value it could become an effect just for the clean channel. You can do this in addition to any bright cap you may already have on that pot.
You do not have the required permissions to view the files attached to this post.
************
Pitcher Amplification
http://pitcheramps.com
***********
User avatar
Structo
Posts: 15446
Joined: Wed Oct 17, 2007 1:01 am
Location: Oregon

Re: Making the treble control more effective?

Post by Structo »

I remember seeing that diagram somewhere too.

It's just the way the OD relay is wired right?

What I don't get on the HRM amp, what makes the master now a clean master only?
It's still in the same place right?

I like the idea of not using another relay to do it.

But, on the non HRM, the OD relay shunts the OD tube to ground when it is not on, killing any noise possibilities, right?

I guess I don't get how that relay or master volume works then.
I feel kind of tired today, maybe I need to take a break from all this for a while.
Tom

Don't let that smoke out!
User avatar
Bob-I
Posts: 3791
Joined: Thu Feb 02, 2006 10:06 pm
Location: Hillsborough NJ

Re: Making the treble control more effective?

Post by Bob-I »

Structo wrote: What I don't get on the HRM amp, what makes the master now a clean master only?
It's still in the same place right?
No it's not, the 2 masters are placed before the relay. The difference is in the impedance loading on V2b. On the non-HRM there is a mismatch between the 100K pot and the PI input, so it needs to go through the 1M master to match the impedance. On the HRM V2b is loaded by the HRM tone stack which goes directly into the 1M OD master.

That said, if you prefer ratio/master to the 2 master system it will work just fine.
User avatar
Tonegeek
Posts: 882
Joined: Mon Nov 13, 2006 6:23 pm
Location: Winston-Salem, NC
Contact:

Re: Making the treble control more effective?

Post by Tonegeek »

Structo wrote:I remember seeing that diagram somewhere too.

It's just the way the OD relay is wired right?
Yes, this is an alternate wiring for the OD relay to accommodate the bright cap.
Structo wrote: What I don't get on the HRM amp, what makes the master now a clean master only?
It's still in the same place right?
To be honest I am not sure if a clean master is the HAD way. Scott may know. I remember seeing the use of a clean master when I started building these things and liked the idea so I did one this way. on the non HRM there is a global master right before the PI which is always in circuit. On a HRM with a clean master, there is no need to have a global master. You have clean master after V1b and the Od Level control would be the master for the OD. I would guess that on a real Dumble, the HRM and Non-HRM both had Global masters and no clean master. I don't recall ever seeing a clean master on any Dumble pix. Now I am curious to settle that question...

Structo wrote: But, on the non HRM, the OD relay shunts the OD tube to ground when it is not on, killing any noise possibilities, right?
That is the theory, but I have wired relays both ways and it does not seem to matter for noise. I would prefer the shunt method if I did not need to switch the bright cap.
************
Pitcher Amplification
http://pitcheramps.com
***********
LPSGME
Posts: 140
Joined: Sat Aug 08, 2009 12:20 am

Re: Making the treble control more effective?

Post by LPSGME »

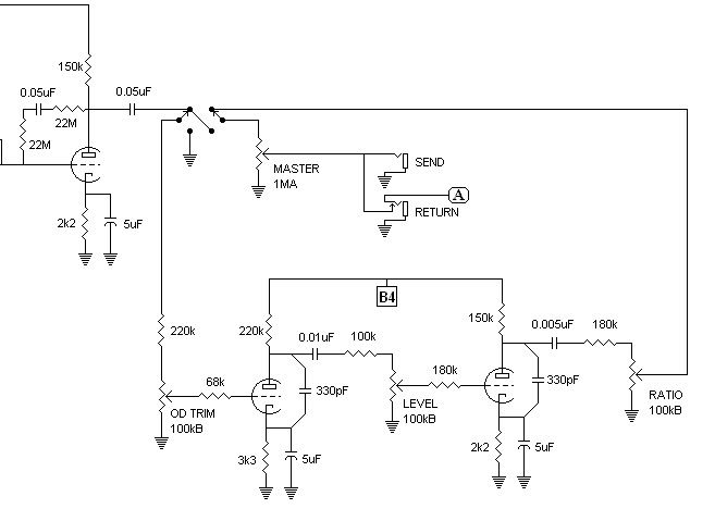
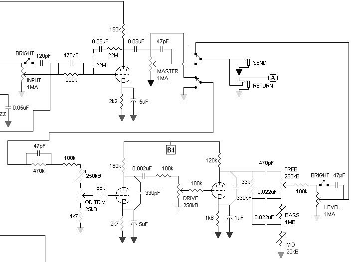
In the pictured OTS HRM schematic, you set the Clean level in conjunction with the master and then adjust the OD Level to a suitable mix level. But that leaves no means to change the level of that mix without adjusting both the Master and OD Level.

But with the non-HRM master set up, once you set the Clean level in conjunction with the Master, and then adjust the OD Ratio to a suitable mix level, the Master operates to adjust their mix (both Clean and OD) at the same time.

Is that not better?

These schematics also show the OD input being grounded in both the non-HRM and HRM.

[IMG:726:526]http://i275.photobucket.com/albums/jj30 ... Master.jpg[/img]

[IMG:657:479]http://i275.photobucket.com/albums/jj30 ... Master.jpg[/img]
User avatar
Structo
Posts: 15446
Joined: Wed Oct 17, 2007 1:01 am
Location: Oregon

Re: Making the treble control more effective?

Post by Structo »

What is strange about those two schematics is it shows the OD to be normally on, right?

Everything I have seen up to this point has the OD off and grounded when the relay is not energized.
In other words the clean mode is on the normally closed contacts.

Man, this gets confusing between all the different schematics out there. :?
Tom

Don't let that smoke out!
LPSGME
Posts: 140
Joined: Sat Aug 08, 2009 12:20 am

Re: Making the treble control more effective?

Post by LPSGME »

Structo wrote:What is strange about those two schematics is it shows the OD to be normally on, right?

Everything I have seen up to this point has the OD off and grounded when the relay is not energized.
In other words the clean mode is on the normally closed contacts.

Man, this gets confusing between all the different schematics out there. :?

The drawings came from Ceriatone, so it may be how they are wired.

When I was rewiring my PAB circuit, it appeared to me that the foot PAB and OD switches also energized their respective relays oppositely.

Except I recall it being the PAB relay that was energized when it's foot switch was in OFF.
User avatar
Structo
Posts: 15446
Joined: Wed Oct 17, 2007 1:01 am
Location: Oregon

Re: Making the treble control more effective?

Post by Structo »

I've heard of guys wiring the OD relay so it is normally in the OD mode when the relay is off.
Supposedly to quiet the amp even more.

I haven't tried it but I was unaware that was the way Nik wired his amps.
Tom

Don't let that smoke out!
User avatar
glasman
Posts: 1446
Joined: Wed Jan 19, 2005 10:37 pm
Location: Afton, MN (St Croix River Valley)
Contact:

Re: Making the treble control more effective?

Post by glasman »

If you want to model stacks and such I would recommend LTC spice from Linear Technologies.

Pretty easy to learn and the best part it is free. Duncan has a lot of information and models that will work with it on his website. I find it models tone stacks much more accurately than TSC. This is based on comparing actual measured results to the modelled data.

FWIW...
Located in the St Croix River Valley- Afton, MN
About 5 miles south of I-94
aka K0GWA, K0 Glas Werks Amplification

www.glaswerks.com
llemtt
Posts: 332
Joined: Sat Feb 04, 2006 3:13 pm

Re: Making the treble control more effective?

Post by llemtt »

it's not my preferred setup but wiring the overdrive normally on let's you continue to play if relay or footswitch fails, you can still revert to "sort of" clean dialing down your guitar volume :-)

++1 for LTSpice

I have spent years with it, it lets you model everything happening inside an amp and then taking measurements in the real-world and comparing it's deadly accurate!!

Once you get above the first steps into tube amp electronics reading books, internet,... it's a really valuable learning tool to move ahead

tonestack are among the easiest things to model with LTSpice, any question or doubt can be solved in very little time

cheers
Teo
User avatar
Bob-I
Posts: 3791
Joined: Thu Feb 02, 2006 10:06 pm
Location: Hillsborough NJ

Re: Making the treble control more effective?

Post by Bob-I »

glasman wrote:If you want to model stacks and such I would recommend LTC spice from Linear Technologies.

Pretty easy to learn and the best part it is free. Duncan has a lot of information and models that will work with it on his website. I find it models tone stacks much more accurately than TSC. This is based on comparing actual measured results to the modelled data.

FWIW...
Great information Gary, thx, downloading now.
User avatar
glasman
Posts: 1446
Joined: Wed Jan 19, 2005 10:37 pm
Location: Afton, MN (St Croix River Valley)
Contact:

Re: Making the treble control more effective?

Post by glasman »

llemtt wrote:i

++1 for LTSpice

I have spent years with it, it lets you model everything happening inside an amp and then taking measurements in the real-world and comparing it's deadly accurate!!

Once you get above the first steps into tube amp electronics reading books, internet,... it's a really valuable learning tool to move ahead

tonestack are among the easiest things to model with LTSpice, any question or doubt can be solved in very little time

cheers
Teo

Yup, great software. I am lucky enough to own an Ono Sokki 5220 spectrum analyzer and it agrees dead nuts with LTSpice.
Located in the St Croix River Valley- Afton, MN
About 5 miles south of I-94
aka K0GWA, K0 Glas Werks Amplification

www.glaswerks.com
Post Reply